紫外可见分光光度计:如何准确测定菌液浓度?
来源: | 作者:坤灵智造(KunlyTek) | 发布时间: 2026-01-09 | 48 次浏览 | 分享到:
摘要

在微生物与生物工程研究中,快速、准确地评估菌体浓度是至关重要的基础环节。利用紫外可见分光光度计测量菌液在600nm波长下的光密度值(OD600),因其便捷、无损和高效的特点,已成为实验室中不可或缺的常规方法。然而,要获得精准可靠的数据,必须深入理解其原理、掌握规范操作并明晰其应用边界。


测量原理:理解OD600的信号本质

别再误解:OD≠单纯吸收!

 一个广泛存在的误区:OD600测量的是溶液对光的“吸收度”。实际上,分光光度计检测到的是光穿过样品后的总损失。对于不同的菌液样品,这种损失的构成截然不同:


  • 对于绝大多数不含有内源色素的细菌(如大肠杆菌、枯草芽孢杆菌),其细胞物质在600nm处无明显特征吸收峰。此时,溶液中悬浮的细菌细胞(其尺寸与可见光波长量级相近)主要对入射光产生米氏散射,导致透过样品的光信号强度衰减。因此,仪器所测得的OD600值,实质上主要反映了由菌悬液中细胞的数量、大小及形态所引起的光散射损失。

  • 光吸收的叠加(对于“有色”菌液或特殊培养基):当菌体含有内源性色素(如蓝藻的藻蓝蛋白、光合细菌的菌绿素),或培养基中添加了显色成分时,菌液会在特定波长下发生显著的光吸收。此时,OD600值是 “光散射”与“光吸收”效应的叠加,是一个表观的“总光密度”值。

因此,理解OD600的第一步是判断您的样品信号来源:是纯粹的散射,还是散射与吸收的混合? 这直接关系到后续的空白设置和数据处理策略。
为什么偏偏是600nm?
波长选择600nm的科学依据:
  • 降低背景干扰:避免培养基中蛋白胨、酵母膏等在紫外区的强吸收。

  • 优化信号属性:对于无色细菌,此处吸收最小,散射信号纯粹;同时,该波长在测量灵敏度与线性范围之间取得了良好平衡。

标准操作流程(SOP)——获得可靠数据的基石

第一步:仪器与样品准备
  • 仪器预热:开机预热15-30分钟,确保光源强度稳定。

  • 样品混匀:测量前必须充分涡旋或吹打菌液,确保菌体分布均匀,避免沉降导致读数偏低。

第二步:正确设置空白对照(最关键)
这是最关键的一步,目的是扣除背景信号。
基本原则:使用与培养菌液相同的新鲜、无菌培养基作为空白进行调零。

进阶情形:
  • 若培养基本身浑浊或含不溶物,调零后背景仍高。

  • 对于有色菌液,若色素分泌至胞外。

解决方案:使用离心后获得的菌悬液上清作为空白。这样可以更精确地扣除培养基及胞外色素的背景吸收,使OD600值更真实地反映菌体本身(细胞散射+胞内吸收)的信号。
第三步:样品测量与稀释铁律
  • 加样:使用洁净的1cm光程比色皿,加样后轻弹壁以去除气泡。

  • 读数:放入样品池,读取稳定的OD600值。

  • 必须稀释:这是最重要的操作准则之一。 当OD600>0.8(多数仪器线性上限)时,细胞间会发生多重散射和遮挡,导致读数与真实浓度呈非线性关系,测量值会显著偏低。务必用新鲜培养基将样品稀释至OD600在0.1-0.8之间的线性区间内重新测量。

  • 最终浓度 = 测量OD值 × 稀释倍数

稀释是获得可靠数据的生命线!超过线性范围的OD值毫无意义,甚至会误导实验结论。
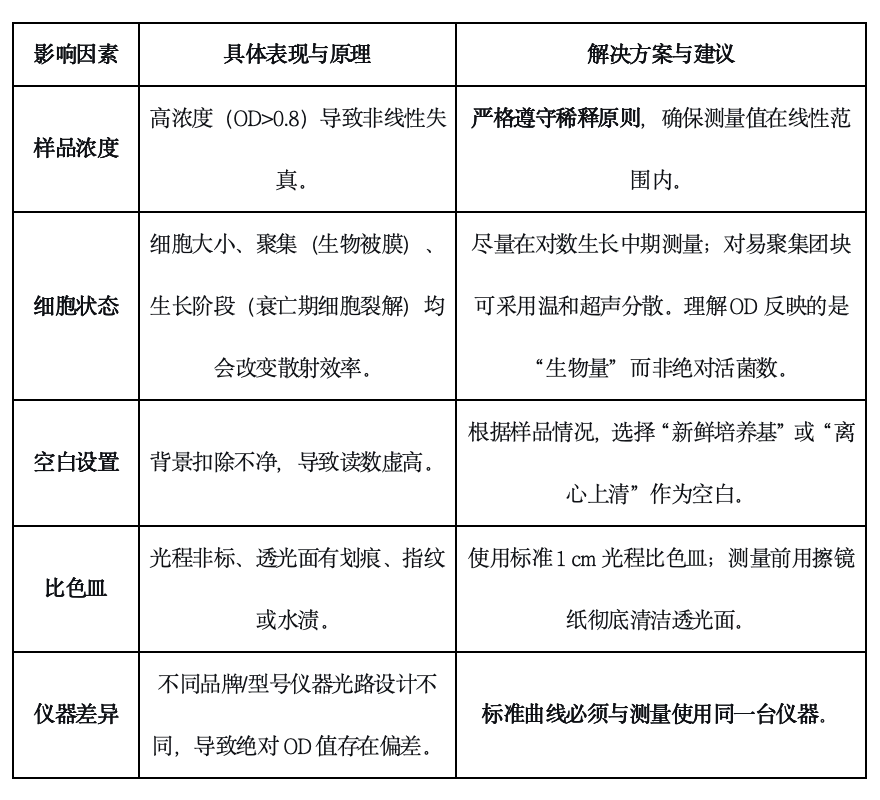
关键影响因素、误差源与解决方案

下表总结了常见的误差来源及应对策略,研发人员可对照自查:

处理复杂样品——以有色菌液为例
研发中经常会遇到带颜色的菌液,比如蓝藻、光合细菌,或者培养基中添加了显色剂。这种情况下,直接测量OD600会受到色素吸收的干扰,需要特殊处理。
更改测量波长
若色素在600 nm有强吸收,可改用更高波长(如750 nm)。在此近红外区,绝大多数色素无吸收,所测OD值主要反映细胞散射,与生物量的相关性更好。
空白设置升级
如前所述,务必使用离心后的菌液上清作为空白,以扣除溶解在培养基中的色素背景。
理解数据内涵
此时OD值是一个综合的生物量指标(细胞散射+胞内色素吸收)。其与活菌数(CFU)的相关性可能比无色细菌更弱,建立标准曲线尤为重要。
从OD值到活菌数——标准曲线的建立与警示

OD600是一个相对值,转化为绝对活菌浓度(CFU/mL)需建立标准曲线。
建立步骤
1. 制备对数生长期菌液,进行系列稀释,获得一组覆盖线性范围的样品。
2. 准确测量每个稀释样的OD600。
3. 将每个稀释样涂布平板,培养后计数,计算原始CFU/mL。
4. 以OD600为横坐标,CFU/mL的对数值为纵坐标,进行线性拟合。
核心警示(至关重要)
  • 不可通用:标准曲线具有强烈的菌株特异性、培养基特异性和仪器特异性。不同条件(甚至同一菌株在不同批次培养基中)均需重新建立。

  • 仅作参考:标准曲线反映的是建立时的细胞状态。若实验条件改变(如温度、pH),换算关系可能失效。

标准曲线是“一次性”的!切勿直接套用文献或他人的OD-CFU换算公式;它本质上是特定条件下(特定菌株、培养基、仪器、生长阶段)的校准曲线。
总结:理性、精准地运用OD600

OD600测量因其快速、无损、简便、低成本的优势而不可替代,尤其适合生长曲线的动态监测。然而,它并非一把完美的“绝对标尺”。
成功的应用哲学在于:
  • 洞悉本质:明确您所测OD值的物理来源(散射为主?吸收叠加?)。

  • 严守规范:严格执行稀释、空白设置和样品处理标准。

  • 明晰边界:清醒认识其作为“相对生物量”指标的局限,特别是在比较不同菌株、不同状态或涉及活菌计数时。

精确的测量始于对原理的洞察,也依赖于性能稳定的仪器。坤灵智造(KunlyTek)提供的i6紫外可见分光光度计(图1),具备高精度光路系统与智能化校准功能,旨在为OD600等常规测量提供可靠、重复性高的数据基础,助您攻克复杂样品分析挑战。

图1


声明:本文内容非商业广告,仅供专业人士参考。